Against the backdrop of rapid development in the high-end equipment manufacturing industry, numerous fields—including medical, aerospace, and automotive—widely use complex-surface parts for their precision and lightweight design.
Traditional CNC machining process design for complex-surface parts relies heavily on experience, which does not meet the stringent requirements of modern manufacturing.
As smart manufacturing technologies continue to evolve, CNC machining process design is gradually transitioning toward intelligent solutions, supported by various cutting-edge technologies.
Industry professionals should actively pursue key priorities in CNC machining for complex-surface parts.
These priorities include strengthening research on the development of CNC machining technologies.
They also involve gaining a deep understanding of the challenges in CNC process design. Additionally, they require analyzing the root causes of existing development issues.
Finally, they encompass proposing practical CNC process design strategies to overcome technical bottlenecks in the manufacturing sector.
Current Status of CNC Machining Technology for Complex-Surface Parts
In recent years, CNC machining technology for complex-surface parts has advanced rapidly, with continuous improvements in machining accuracy and efficiency.
Machining equipment and tools have undergone constant innovation, the scope of technological applications has expanded, and the level of automation has increased.
However, numerous challenges remain, and further research and improvements are needed.
-
Continuously Improving Machining Precision and Efficiency
With ongoing innovations in CNC machining technology, the precision of complex curved parts continues to improve, better meeting the application needs of various industries.
Multi-axis interpolation technology enables CNC machining centers to cut at any angle and significantly increase machining efficiency compared to three-axis machines.
Continuous optimization of toolpaths and enhancement of cutting process stability improve machining efficiency while maintaining the precision of complex curved parts.
-
Continuous Innovation in Machining Equipment and Tools
High-precision CNC machine tools are now the primary focus of R&D in the equipment sector.
The application of intelligent sensing technology and other advancements in CNC machining equipment enables real-time monitoring of all relevant parameters during the machining process and allows for automatic adjustment of these parameters based on the monitoring results, thereby enhancing machining stability and ensuring higher precision.
Significant progress has been made in the development of superhard cutting tools, such as coated tools and diamond tools, resulting in effective improvements in cutting performance.
-
The scope of technological applications continues to expand
CNC machining technology for complex surfaces is now being applied in fields such as healthcare and aerospace.
The use of complex surface geometries in the aerospace sector significantly impacts the performance of aircraft engines.
By leveraging this technology to enhance manufacturing precision, it is possible to more effectively ensure that parts meet performance standards.
The introduction of CNC machining technology for complex surfaces in the medical device sector facilitates the personalized customization of components such as bionic joints, thereby better meeting medical needs.
-
Increasing Levels of Intelligence
With the rapid advancement of digital and intelligent technologies, CNC machining of complex surfaces is gradually becoming more intelligent.
The use of sensors enables real-time data collection during the machining process, allowing for flexible adjustments to machining parameters and effectively addressing uncertainties such as tool wear, thereby continuously enhancing the level of intelligence in machining.
Challenges in CNC Machining Process Design for Parts with Complex Surfaces
-
Difficulties in Toolpath Planning
Machining complex surfaces requires balancing precision, efficiency, and tool life, making toolpath planning one of the key challenges.
Changes in surface curvature can abruptly alter cutting depth and cutting forces, making tool chipping and other issues highly likely.
Rough machining, which uses deep cuts to improve efficiency, often results in uneven material removal, while finish machining, which reduces feed rates to ensure accuracy, extends the machining cycle.
Furthermore, cutting parameters rely too heavily on engineers’ experience and do not incorporate material properties to build optimization models.
-
Controlling deformation during machining is challenging
Complex curved parts typically feature slender, thin-walled, and open-work structures, making them prone to deformation during machining due to factors such as cutting forces and stress release.
Flexible structures are susceptible to low-frequency flutter caused by cutting forces, which in turn increases surface roughness.
Traditional finite element simulations are inefficient for multiphysics coupling calculations, making it difficult to accurately predict deformation during the process design phase.
-
The Challenges of Multidisciplinary Integration
Machining complex surfaces requires knowledge from numerous fields, and process design must enhance collaboration across these disciplines.
Given the significant differences in the properties of various materials, adopting traditional, one-size-fits-all process models is not appropriate; instead, customized process solutions should be developed.
Environmental issues caused by high-speed cutting can significantly impact the sustainable development of these processes.
However, the development of interdisciplinary process knowledge bases has lagged behind, and engineers remain heavily reliant on trial-and-error adjustments, which has led to prolonged R&D cycles.
-
Bottlenecks in the Application of Intelligent Tools
The design of complex-surface processes faces significant challenges when integrating intelligent tools.
Since parts with complex surfaces are typically produced in small batches on a custom basis, traditional production lines require several days for reprogramming and debugging during process changeovers.
Industrial Internet platforms generally have limited capabilities for processing multi-source, heterogeneous data, and autonomous decision-making systems lack robustness in handling unexpected anomalies, making them highly prone to manufacturing accidents.
Strategies for Designing CNC Machining Processes for Parts with Complex Surfaces
Designing CNC machining processes for parts with complex surfaces presents significant challenges, requiring an in-depth analysis of the root causes of existing issues and the implementation of practical improvement strategies.
-
Optimizing Surface Modeling and Programming Techniques
In the process of designing machining processes for parts with complex surfaces, precise modeling and efficient programming are essential foundations.
Traditional modeling methods often result in reduced accuracy when handling complex geometric features, while the low efficiency of data conversion during programming can also adversely affect machining quality.
Modeling methods based primarily on NURBS technology enable the precise representation of complex surfaces by adjusting control points and weighting factors, leading to their widespread adoption in high-end part design.
For example, an automotive company applied this modeling method to perform reverse engineering on prototype vehicle molds, reducing repair time by half and effectively controlling surface errors, as shown in Figure 1.
The use of software such as VERICUT allows for accurate simulation of toolpaths.
For instance, the use of simulation systems during the machining of integral blisks for aircraft engines allows for the timely detection of potential interference risks at the blade roots.
After flexible adjustments to the toolpath, the number of test cuts was reduced from 4 to 1, resulting in significant savings in titanium alloy material.

-
Improving Machining Accuracy and Surface Quality
Variations in surface curvature place high demands on the machining of complex curved parts, making traditional machining methods unsuitable and prone to issues such as uneven cutting forces.
The use of sensors built into machine tools enables real-time monitoring of parameters such as cutting force and vibration.
If a sudden change in cutting force is detected, the control system automatically adjusts the cutting depth.
A mold manufacturer introduced an adaptive system during the machining of injection mold cavities, effectively extending tool life and reducing surface roughness.
At the same time, machine learning algorithms can predict machining conditions by analyzing real-time data and ensure machining accuracy by adjusting process parameters.
The application of cryogenic cooling technology in the cutting zone utilizes liquid nitrogen for direct cooling, mitigating the impact of cutting heat on the parts.
A certain company utilized liquid nitrogen cooling and minimal lubrication during the machining of titanium alloy blades to reduce cutting temperatures and minimize thermal deformation of the parts.
After CNC machining is completed, surface finishing is performed.
By applying the principle of anodic dissolution, contaminants are removed from the part’s surface, thereby reducing surface roughness and dimensional errors.
-
Tool Selection and Optimization of Cutting Parameters
The compatibility between cutting tools and cutting parameters has a significant impact on machining efficiency and quality.
Complex surfaces place high demands on tool adaptability; traditional machining methods often struggle to ensure both efficiency and precision.
Tools must be customized based on the curvature characteristics of the surface.
In areas with significant curvature variations, small-radius ball-nose end mills can be selected to ensure thorough machining; for flat and steep surfaces, flat-bottom or chamfered end mills can be chosen to ensure cutting efficiency.
In the machining of turbine blades, roughing is performed using corner-radius cutters to remove excess material, while finishing employs ball-nose cutters to enhance machining efficiency and achieve surface quality compliance rates.
Additionally, the use of high-efficiency tools helps improve material removal rates.
A scientific database of cutting parameters should be established, with the goals of improving machining efficiency and tool life; genetic algorithms and similar methods can be applied to automatically generate optimal parameter combinations.
Utilize technologies such as image recognition to perform tool wear monitoring and compensation.
Wear calculation employs edge detection algorithms, and high-resolution cameras capture images of the tool cutting edges, significantly improving detection efficiency.
If wear exceeds the set threshold, the system automatically replaces the tool, thereby minimizing the impact on the CNC machining of complex curved parts.
-
Enhancing Intelligent and Integrated Process Planning
Traditional process design relies heavily on engineers’ experience and lacks multidisciplinary collaboration, making it difficult to meet the demands of complex surface machining.
Deep learning algorithms can analyze massive amounts of machining data to predict machining deformation and surface quality.
An AI process design system at a certain aerospace company has incorporated over 5,000 blade machining cases, enabling it to automatically generate process plans that closely match expert-developed solutions, thereby significantly shortening the design cycle.
Additionally, AI offers significant advantages in process defect diagnosis; by analyzing machining vibration signals, it can accurately identify anomalies such as tool wear.
Multidisciplinary collaborative simulation enables multi-physics coupling.
For example, during the machining of automotive engine block molds, analyzing cutting forces and thermal deformation revealed that localized areas exceeded deformation tolerances due to concentrated cutting heat.
By adjusting cutting parameters and toolpaths, mold deformation was significantly reduced.
Furthermore, collaborative simulation plays a significant role in improving design deficiencies in cooling systems.
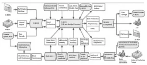
Digital workshop management utilizes MES to monitor the machining process in real time, while digital twin technology maps the machining process onto a virtual environment.
A certain enterprise used digital twin technology to predict spindle bearing failures in advance, thereby reducing the probability of downtime and minimizing unnecessary losses, as shown in Figure 2.

-
Balancing Machining Efficiency and Cost
Based on past experience in CNC machining process design, the machining of parts with complex surfaces tends to be costly and inefficient.
To address this issue, optimization is required across various aspects, including machining technology and energy consumption management.
High-speed cutting rapidly removes material, effectively reducing cutting forces and thermal deformation.
For example, when machining stone-ground electrodes, high-speed cutting can increase material removal rates by at least threefold.
Five-axis simultaneous machining utilizes tool tilting to significantly reduce the number of setups.
For instance, a certain aerospace company used five-axis simultaneous machining to produce satellite brackets, drastically shortening the machining cycle and reducing the number of machining operations to just three.
Universal fixture design utilizes standard interfaces and positioning elements to significantly improve changeover efficiency.
For instance, a modular fixture system at an automotive parts manufacturer has drastically reduced fixture design costs and shortened fixture adjustment time to within 30 minutes.
Additionally, the use of vacuum-suction fixtures in the machining of thin-walled parts effectively mitigates deformation issues caused by mechanical clamping.
Energy consumption monitoring systems enable real-time collection of energy consumption data from various equipment, thereby improving energy management efficiency.
By analyzing energy consumption patterns and rationally adjusting machining sequences, unnecessary cutting operations can be minimized.
For instance, after optimizing the energy consumption of its machining centers, a certain factory effectively reduced the energy consumption per unit.
Simultaneously, the use of eco-friendly cutting fluids and energy-efficient servo motors helps reduce production costs and minimize environmental impact.
Conclusion
In summary, the design of CNC machining processes for complex-surface parts is a systematic engineering endeavor; however, current design practices still face numerous challenges, resulting in a significant gap between actual outcomes and expectations.
Therefore, it is essential to conduct an in-depth analysis of the root causes of these issues in the design of CNC machining processes for complex-surface parts and to explore practical strategies for design improvement.
In the future, with the further development of the Industrial Internet, the machining of complex surfaces should actively incorporate intelligent process systems, transitioning from a trial-and-error correction model to a predictive optimization model, thereby providing effective support for the development of sectors such as healthcare and aerospace.
FAQ
Impedit egestas aliquet?
Lorem ipsum dolor sit amet, consectetur adipiscing elit. Ut elit tellus, luctus nec ullamcorper mattis, pulvinar dapibus leo.
Sapien class quo temporibus?
Lorem ipsum dolor sit amet, consectetur adipiscing elit. Ut elit tellus, luctus nec ullamcorper mattis, pulvinar dapibus leo.
Elementum voluptate sodales?
Lorem ipsum dolor sit amet, consectetur adipiscing elit. Ut elit tellus, luctus nec ullamcorper mattis, pulvinar dapibus leo.
